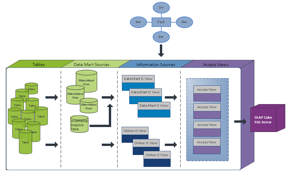
This page deals with Access Views, i.e. the read interface used by the IFS Analysis Models when transferring information from the IFS Applications database to the Data Warehouse in SQL Server.
Note: Access Views must be created before starting the ETL process.
Access Views are views referencing corresponding Information Source views. The Access Views look the same independent whether they are based on On Line or Data Mart access. The views are used as the read interface in IFS Applications when extracting data to the SQL Server database.

Note: Data Mart access is either based on Materialized Views or on incrementally loaded snapshot tables
In order to populate the SQL Server data warehouse and the OLAP cubes with data, Access Views need to be created and configured in IFS Applications.
The Access Views are created in the Information Sources feature in IEE client. Select one or more Information Sources and choose option Generate Access Views for Selected.

In the next window, choose Data Access Type, i.e. On Line (OL) or Data Mart (DM).

Generally the following applies:
Selecting this option means that only Fact specific Access Views will be created.
Note: Information Sources may share the same dimensions
Click OK to start creating
the Access Views. When the views have been created a
dialog will pop up displaying number of created views and
the user is asked if it is required to navigate to the
Access View window.
Select Yes to see
more details about created Access Views.

For ordinary amounts of data it is recommended to use option On Line to make maintenance easier.
The Data Mart access type should be used for all entities, facts and dimensions, that support incremental load. In this case the initial load is based on a full data transfer or a transfer based on conditions, to a dedicated incremental snapshot table. All further loads can be done more or less based on true incremental transfer, i.e. only updating the incremental snapshot table with new and modified transactions since last transfer.
Using Data Mart access for other cases means using Materialized Views. This might be an option if it is possible to refresh the Materialized Views during e.g. a nightly job before starting the transfer to SQL Server. However this might require some customization of existing Materialized View definitions in order to implement conditional parameters. The reason would be to make sure that only a sub set of all available transactions affected the Materialized View(s).
As soon as Data Mart access is used it will be required to administrate things as:
Please refer to documentation on how to Configure Incremental Data Mart Load, how to Configure Materialized View Data Mart Load as well as the more general documentation about Data Mart Source administration.
Note: IFS Applications 9 supports On Line access for all Information Sources, Data Mart access based on Incremental Load for some of the Information Sources. In most cases existing Information Sources support Data Mart access based on Materialized Views if not Incremental Load is supported.
If an Information Source supports Data Mart access it means that snapshot data in IFS Applications database must be created first before configuring the ETL process. This is handled in Solution Manger in the IEE client.
The most common and general scenario will be the following:

Created Access Views can be found in the Access Views form. In most cases it is not necessary to do much more than to create the Access Views via the Information Source feature. The Access Views specific forms can however be useful. Some examples are listed below:
It is possible to add filter conditions to a Access View and then recreate view. This could be useful if it is required to reduce number of transferred transactions. But in most cases these type of conditional handling is performed on the SQL Server side.
For more information about Access Views, please go here >>
Data Mart access can be implemented in two different ways:
Note: It is recommended to use Data Mart access in those cases where incremental load has been implemented. This means that Access Views should be created based on Data Mart access where applicable.
Using Data Mart access means that it is necessary to make sure in IFS Applications that the Data Mart storage is updated on a regular basis.
For more information please refer to configurations related to Incremental Load and configurations related to Materialized Views.
Analysis Models contains
OLAP cubes,
each cube containing one or more facts. In some cases
Information Sources do not cover the necessary data for
the cubes so regular tables or views have been used instead.
In this case the Access View
does not exist.
The following Access Views
are used by Analysis Models
in Applications 10. The column Referenced
Information Source in the below tables can be used when generating
Access Views from the
Information Source
feature in Solution Manager.
| Access View | Referenced Information Source | Suggested Access Type |
|---|---|---|
| FACT_GL_BAL_SET_ANALYS_BI | FACT_GL_BAL_SET_ANALYS | Data Mart Incremental |
| FACT_GL_BALANCE_BI | FACT_GL_BALANCE | Data Mart Incremental |
| FACT_GL_PERIOD_BUDGET_BI | FACT_GL_PERIOD_BUDGET | On Line |
| FACT_GL_PROJECT_BALANCE_BI | FACT_GL_PROJECT_BALANCE | On Line |
| FACT_GL_TRANSACTION_BI | FACT_GL_TRANSACTION | Data Mart Incremental |
| FACT_PLAN_TRANS_VALID_BI | FACT_PLAN_TRANS_VALID | Data Mart Incremental |
| Access View | Referenced Information Source | Suggested Access Type |
|---|---|---|
| FACT_CONSOL_BAL_SET_ANALYS_BI | FACT_CONSOL_BAL_SET_ANALYS | Data Mart Incremental |
| FACT_CONSOL_BALANCE_BI | FACT_CONSOL_BALANCE | Data Mart Incremental |
| FACT_CONSOL_PAR_BALANCE_BI | FACT_CONSOL_PAR_BALANCE | Data Mart Incremental |
| FACT_CONSOL_REP_BALANCE_BI | FACT_CONSOL_REP_BALANCE | Data Mart Incremental |
| Access View | Referenced Information Source | Suggested Access Type |
|---|---|---|
| FACT_EMPLOYEE_ANALYSIS_BI | FACT_EMPLOYEE_ANALYSIS | On Line |
| Access View | Referenced Information Source | Suggested Access Type |
|---|---|---|
| FACT_INVENT_TRANS_HIST_BI | FACT_INVENT_TRANS_HIST | Data Mart Incremental |
| FACT_INVENTORY_TURNOVER_BI | FACT_INVENTORY_TURNOVER | Data Mart Incremental |
| FACT_INVENTORY_VALUE_BI | FACT_INVENTORY_VALUE | Data Mart Incremental |
| Access View | Referenced Information Source | Suggested Access Type |
|---|---|---|
| FACT_SHOP_ORDER_BI | FACT_SHOP_ORDER | Data Mart Incremental |
| FACT_SHOP_ORDER_MATERIAL_BI | FACT_SHOP_ORDER_MATERIAL | Data Mart Incremental |
| FACT_SHOP_ORDER_OPERATION_BI | FACT_SHOP_ORDER_OPERATION | Data Mart Incremental |
| FACT_OPERATION_HIST_BI | FACT_OPERATION_HISTORY | On Line |
| Access View | Referenced Information Source | Suggested Access Type |
|---|---|---|
| FACT_JT_TASK_ACCOUNTING_BI | FACT_JT_TASK_ACCOUNTING | Data Mart Incremental |
| FACT_WO_BUDGET_BI | FACT_WO_BUDGET | Data Mart Incremental |
| FACT_WO_PLANNED_BI | FACT_WO_PLANNED | Data Mart Incremental |
| FACT_WO_TASK_ACTUALS_SALES_BI | FACT_WO_TASK_ACTUALS_SALES | Data Mart Incremental |
| FACT_WORK_ORDER_BI | FACT_WORK_ORDER | Data Mart Incremental |
| FACT_WORK_TASK_BI | FACT_WORK_TASK | Data Mart Incremental |
| FACT_WORK_TASK_ACTUALS_COST_BI | FACT_WORK_TASK_ACTUALS_COST | Data Mart Incremental |
| Access View | Referenced Information Source | Suggested Access Type |
|---|---|---|
| FACT_PURCHASE_ORDER_CHARGE_BI | FACT_PURCHASE_ORDER_CHARGE | Data Mart Incremental |
| FACT_PURCHASE_ORDER_LINE_BI | FACT_PURCHASE_ORDER_LINE | Data Mart Incremental |
| Access View | Referenced Information Source | Suggested Access Type |
|---|---|---|
| FACT_ACTIVITY_CALCULATION_BI | FACT_ACTIVITY_CALCULATION | Data Mart Incremental |
| FACT_INVOICING_PLANS_BI | FACT_INVOICING_PLANS | On Line |
| FACT_PROJ_FORECAST_ITEM_BI | FACT_PROJ_FORECAST_ITEM | Data Mart Incremental |
| FACT_PROJ_FRC_ITEM_PER_BI | FACT_PROJ_FRC_ITEM_PER | Data Mart Incremental |
| FACT_PROJ_FRC_SNAP_SUM_BI | FACT_PROJ_FRC_SNAP_SUM | Data Mart Incremental |
| FACT_PROJ_FRC_SNAPSHOT_BI | FACT_PROJ_FRC_SNAPSHOT | Data Mart Incremental |
| FACT_PROJECT_CONN_DET_BI | FACT_PROJECT_CONN_DET | Data Mart Incremental |
| FACT_PROJECT_HISTORY_LOG_BI | FACT_PROJECT_HISTORY_LOG | Data Mart Incremental |
| FACT_PROJECT_TRANSACTIONS_BI | FACT_PROJECT_TRANSACTIONS | Data Mart Incremental |
| Access View | Referenced Information Source | Suggested Access Type |
|---|---|---|
| FACT_RISK_ACTION_BI | FACT_RISK_ACTION | On Line |
| FACT_RISK_ANALYSIS_HEADER_BI | FACT_RISK_ANALYSIS_HEADER | On Line |
| FACT_RISK_CONSEQUENSE_BI | FACT_RISK_CONSEQUENCE | On Line |
| FACT_RISK_RESPONSE_BI | FACT_RISK_RESPONSE | On Line |
| Access View | Referenced Information Source | Suggested Access Type |
|---|---|---|
| FACT_CUSTOMER_INVOICE_BI | FACT_CUSTOMER_INVOICE | Data Mart Incremental |
| FACT_CUSTOMER_ORDER_CHARGE_BI | FACT_CUSTOMER_ORDER_CHARGE | Data Mart Incremental |
| FACT_CUSTOMER_ORDER_LINE_BI | FACT_CUSTOMER_ORDER_LINE | Data Mart Incremental |
| FACT_RETURN_MATERIAL_CHARGE_BI | FACT_RETURN_MATERIAL_CHARGE | On Line |
| FACT_RETURN_MATERIAL_LINE_BI | FACT_RETURN_MATERIAL_LINE | On Line |
| Access View | Referenced Information Source | Suggested Access Type |
|---|---|---|
| FACT_SALES_CONTRACT_ITEM_BI | FACT_SALES_CONTRACT_ITEM | On Line |
| Access View | Referenced Information Source | Suggested Access Type |
|---|---|---|
| FACT_CURRENCY_RATES_BI | FACT_CURRENCY_RATES | On Line |
The preferred executing user is the <IFSINFO> user. This user will have all necessary views defined in his own schema in the database and the security filter mechanism in the views will give this user full data access (both to dimensional and fact related data).
Analysis Models will apart from Access Views also access the following views in IFS Applications database:
| View | Component |
|---|---|
| ACCOUNTING_ATTRIBUTE_CON_BIA | Accounting Rules (ACCRUL) |
| ACCOUNTING_STRUCTURE_ITEM_BIA | General Ledger (GENLED) |
| BI_GL_BAL_SET_CUBE_CONFIG_BIA | Budget Process (BUDPRO) |
| FIN_KPI_BIA | KPI Services (KPISRV) |
| FIN_KPI_DETAIL_BIA | KPI Services (KPISRV) |
| FIN_KPI_DOMAIN_BIA | KPI Services (KPISRV) |
| FIN_KPI_DOMAIN_COMPANY_BIA | KPI Services (KPISRV) |
| FIN_KPI_DOMAIN_STRUCT_BIA | KPI Services (KPISRV) |
| FIN_KPI_ELEMENT_BIA | KPI Services (KPISRV) |
| SSAS_CUBE_BIA | KPI Services (KPISRV) |
| SSAS_CUBE_DOMAIN_BIA | KPI Services (KPISRV) |
| SSAS_CUBE_MEASURE_BIA | KPI Services (KPISRV) |
| USER_VIEWS | system view |
Analysis Models also requires access to some PL/SQL packgaes in the Application Owner schema. These PL/SQL packages are used by the SSIS packages in the Extract (load) step with the purpose to add information not part of the Access Views.
All needed packages are granted for access to the <IFSINFO> user during installation. In a customization case it might be necessary to grant other packages to the <IFSINFO> user. Some information how to handle this in a customization case can be found here >>